Carbon dioxide emission is undoubtedly one of the main causes of climate change and global warming, which has negatively impacted both humans and the environment. In response, various stakeholders and policymakers have come up with stringent measures in the hope of significantly reducing greenhouse gas emissions in the next few decades. The main concern areas include enhancing the efficiency of energy production and consumption, development of renewable energy sources for commercial applications, reduction of fossil energy consumption, carbon capture among others. To achieve the goals of the Intergovernmental Panel on Climate Change (IPCC), all of these strategies must be employed. Commercial-scale implementation of carbon capture technologies is a promising technology for reducing the emission of carbon dioxide. Even though research reviews have revealed that carbon capture in existing applications do not present major technical challenges, the high investment cost and strong efficacy reduction hinder its large-scale development.
In a recent study, Gonzalo RodrÃguez Hervás (Masters student) led by Dr. Fontina Petrakopoulou from the University Carlos III of Madrid in Spain evaluated a novel approach for capturing carbon dioxide using oxy-combustion- the Allam cycle. Unlike other carbon capture options, the Allam cycle has high net electrical efficiency and can be implemented at a generally low cost. The main objective is to solve the issues of the energy-intensive air separation process by maximizing the electric efficiency. The work is published in the journal, Energy and Fuel.
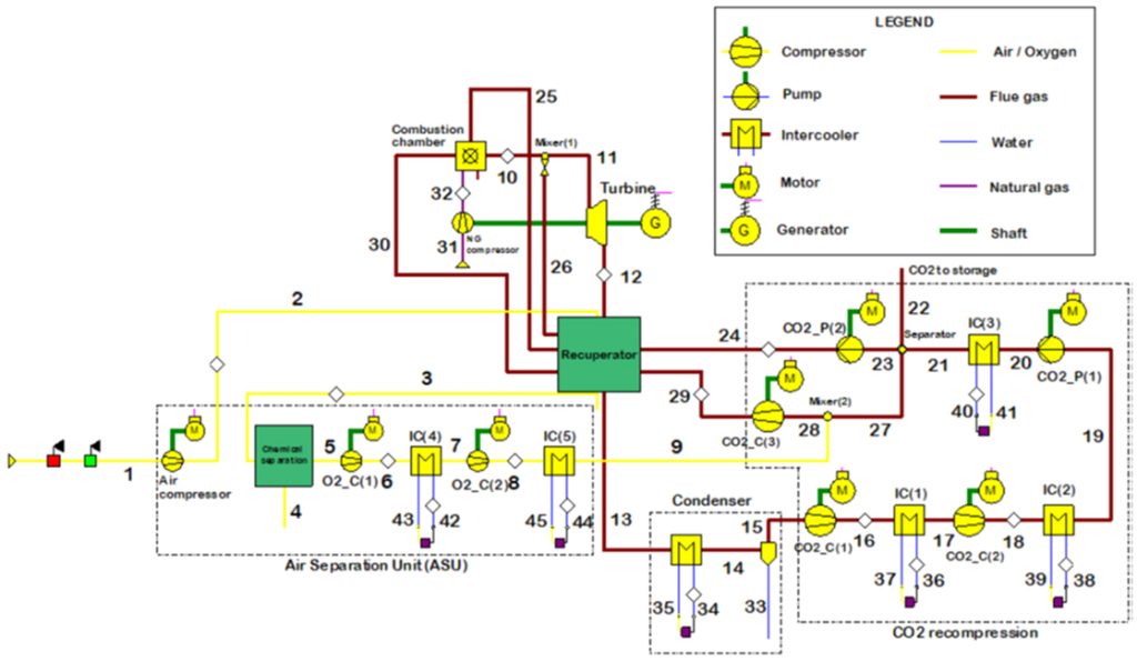
Oxy-combustion has been identified as a promising method for carbon capture. The Allam cycle is unique in that it utilizes supercritical carbon dioxide as the working fluid of the process. The authors for the first time present an exergoeconomic analysis to provide insights on the process evaluation, optimization and detailed design for the effective operation of the system. This comprised of exergetic (thermodynamic) and economic analyses. The goal was to evaluate the cost-effectiveness of the cycle, in addition to revealing promising design modifications to improve its efficiency in terms of cost and operation.
The exergy-based methodology offers a better characterization of thermal systems than conventional energy-based analysis. The exergoeconomic analysis provided useful insights about the system cost and operation, as well as about how the plant design could be optimized to improve the cost-effectiveness. For instance, the relatively promising values of 53.9% and 50.1% were reported for net electric efficiency and energetic efficiency, respectively. Furthermore, based on the exergoeconomic evaluation, the different plant components could be ranked in order of the highest importance for plant improvement. For example, the combustion chamber, recuperator, carbon dioxide compression/ pumping grounds, and chemical separation unit exhibited great potential for the improvement of the overall plant.
Based on the obtained results, the Allam cycle exhibits appealing features that could support its candidacy for large-scale implementation, provided that the economic viability of not yet commercial components is achieved.
Fontina Petrakopoulou is a Ramón y Cajal Professor at the Department Thermal and Fluid Engineering of the University Carlos III of Madrid. She is also currently leading the research line Water-Energy Nexus of the Department.
Fontina received her undergraduate degree in Mechanical Engineering from the Technical University of Crete (2005) and her Ph.D. in Energy Engineering from the Technical University of Berlin (2010). She has worked as a researcher in Germany, Spain and Greece holding European Fellowships (Marie-Curie Actions, 2006-2018). She has been honored with a best paper award and her Ph.D. thesis was chosen as one the three best in Germany by RWE AG. She is the author of various journal articles and book chapters and has participated in numerous international conferences and workshops.
Fontina’s work focuses on the simulation and optimization of energy conversion processes using thermodynamic, economic and environmental criteria. The energy conversion processes she studies include, among others, renewable- and fossil-based power plants, biofuel generation processes and zero-emission energy processes (including CO2 capture).
Reference
RodrÃguez Hervás, G., & Petrakopoulou, F. (2019). Exergoeconomic Analysis of the Allam Cycle. Energy & Fuels, 33(8), 7561-7568.


